

MUS-information til ledere
Informationsmateriale til ledere som skal forberede sig til den årlige MUS.
MUS-processen til ledere i printvenlig version
MUS-processen – Vejledning for ledere i Tønder Kommune
I Tønder Kommune tilbydes alle medarbejdere en årlig medarbejderudviklingssamtale, MUS. Det foregår med udgangspunkt i et fælles aftalt MUS-koncept, der sikrer udvikling og trivsel for medarbejderen og fællesskabet, afstemt i forhold til afdelingens kerneopgaver og målsætninger.
Information MUS-processen til ledere
- MUS-konceptet sikrer ensartet god kvalitet for MUS-processen.
- MUS-konceptet baseres på dialog og mulighed for lokal tilpasning, så det bliver meningsfuldt og konkret for medarbejderne.
- MUS-konceptet skal kunne rumme dialogen om hele arbejdssituationen med fokus på trivsel, samarbejde, engagement, tillid, personlig udvikling - og de styrker, synergier og potentialer, der ligger heri.
- MUS-konceptet sættes i forhold til den organisatoriske sammenhæng som man arbejder i og den kerneopgave som man bidrager til at løse.
- Konceptet understøtter Vores Fælles Udviklingsplan, herunder leveregler, organisatorisk læring og samskabelse.
- Opsamling og konklusion på processen viser vejen frem for medarbejderne i organisationen i det kommende års arbejde.
- Elementer som lønforhandling og bl.a. omsorgssamtaler foregår i en anden sammenhæng.
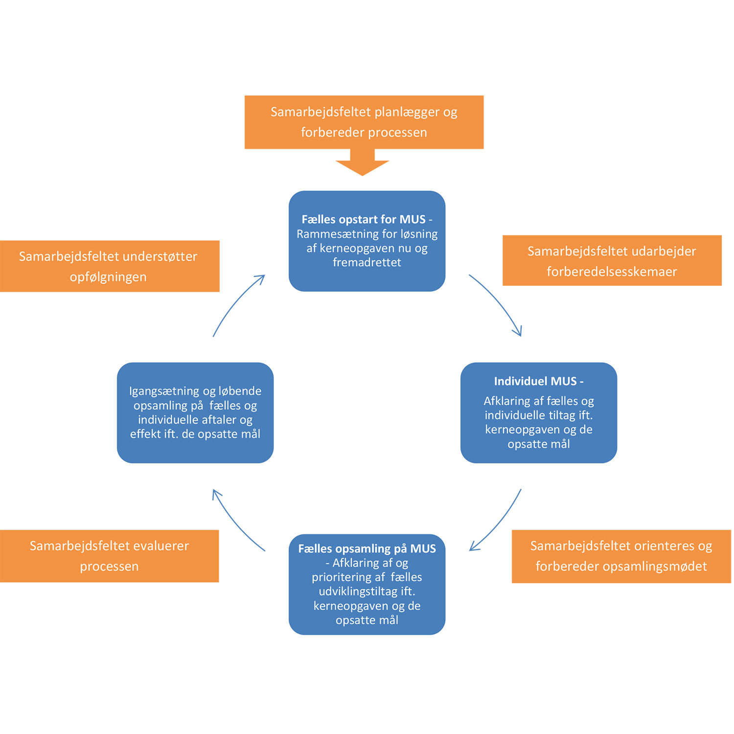
Det er ledelsens ansvar at gennemføre MUS, men processen er oplagt at tilrettelægge i Samarbejdsfeltet, før, under og efter. I procesoverblikket på næste side, foreslås samarbejdsfeltet inddraget i hele processen.
- Fælles opstartsmøde, hvor kerneopgaven og mål for det kommende år, sætter rammen for de individuelle samtaler, så fremtidige indsatser kan aftales i forhold til den fælles fremadrettede opgaveløsning.
- Afholdelse af individuelle samtaler med forberedelsesmateriale, der er blevet tilpasset lokale forhold på opstartsmødet. I samtalerne er der fokus på både opgaveløsning, kompetenceudvikling, trivsel og samarbejde.
- Fælles opsamling, hvor der samles op på fælles behov for udvikling af arbejdsgange, faglighed, samspil mv.. Planlægning af relevante fælles tiltag og endelig afklaring af medarbejdernes individuelle behov for udvikling.
- Opfølgning på igangsatte aktiviteter og udviklingsforløb, for at sikre at de rammer målet og har den ønskede effekt.



Har I allerede velfungerende MUS-skemaer, så kan de indarbejdes i konceptet.
MUS processen skal signalere forskellige værdier og foregå i overensstemmelse med Tønder Kommunes Leveregler
- Nærvær
- Individets betydning for gruppen
- Kompetenceudvikling, med fokus på gruppen
- Trivsel og arbejdsmiljø
- Anerkendelse af faglighed og udvikling med afsæt i kerneopgaven
Sørg for at informere medarbejderne godt om baggrunden for og formålet med at gennemføre MUS-processen. Udlever pjecen ”MUS-processen – information til dig som medarbejder”.
Som illustreret, kan I med fordel planlægge og gennemføre MUS processen i Samarbejdsfeltet, så der skabes bred opbakning til at få de mange individuelle kompetencer til at spille sammen, i løsningen af den fælles kerneopgave og de definerede udviklingsmål for området/afdelingen. Det skal naturligvis ske med respekten for fortroligheden i de individuelle og personlige samtaler, som lederen afholder.
Fra starten af 2020 er det blevet muligt at gennemføre hele MUS-processen ved hjælp af SafetyNet, som også håndterer registrering af arbejdsskader og APV- rocessen. MUS-konceptet er det samme og basis-spørgeskemaerne, som I skal sætte op med jeres aftalte indhold, er sat op i en grundskabelon, så de ligner dem der indgår her i papirudgaven. I kan selv at beslutte om I vil gennemføre forberedelsen til MUS samtalerne med papirløsningen eller med IT-løsningen. Det er imidlertid obligatorisk og fælles for alle, at aftaler der indgås mellem ledere og medarbejdere på baggrund af de individuelle samtaler, skal oprettes som handleplaner i SafetyNet. Det skal sikre lederne overblik og et ordentlig beslutningsgrundlag for udviklingsplanlægning, og både ledere og medarbejdere systematik i opfølgningsarbejdet.
- I det følgende beskrives processen trin-for-trin og så henvises der til vejledningen for anvendelse af SafetyNet i et særskilt dokument. I det vil du kunne se hvordan du; opretter og udsender MUS-forberedelsesskemaer som spørgeskemaer til dine medarbejdere
- opretter og arbejder med aftaler i handleplansmodulet
- skaffer jer et overblik over, og status på, alle handleplaner og opgaver
I finder link til alle relevante materialer for afholdelse af MUS i praksis og vejledningen til gennemførelse af MUS i SafetyNet, samt adgangen til SafetyNet her.
Fælles opstart for MUS
I praksis indledes MUS-processen for medarbejderne med et fælles møde, evt. et P- øde. Her beskriver du som leder den overordnede ramme for MUS-processen og hvad der er planlagt metodemæssigt for gennemførelsen af MUS lokalt og hvad tidsplanen er.
- Som indledning til de fælles drøftelser præciserer du jeres kerneopgave og beskriver jeres aktuelle udviklingsmål for afdelingen/institutionen. Kerneopgaven og jeres udviklingsmål skal fungere som pejlemærker for alle efterfølgende drøftelser omkring samarbejde og faglig udvikling - for gruppen og for den enkelte medarbejder.
Med udgangspunkt i den fælles kerneopgave og udviklingsmålene, indeholder MUS- processen nogle fælles temaer
- Faglighed i opgaveløsningen
- Trivsel og samarbejde i opgaveløsningen
- Tønder Kulturen – Det er sådan vi arbejder og udvikler os!
Under hvert tema, definerer I sammen de for jer relevante undertemaer/spørgsmål, der skal danne rammen for jeres individuelle MUS-samtaler. Det er også muligt her at indarbejde spørgsmål som I tidligere har anvendt til MUS-forberedelse, og som I har erfaring med fungerer godt hos jer.
Drøftelsen i medarbejdergruppen skal være dialogbaseret. Den har til formål at gøre MUS-materialet relevant for medarbejderne og skabe fælles retning for fremtidig kompetenceudvikling samt udviklingsarbejdet for det kommende år.
Som leder har man også mulighed for at prioritere nogle enkelte spørgsmål, der skal indgå i forberedelsesskemaet, hvis man har en vigtig dagsorden for udvikling af faglighed og/eller trivsel i personalegruppen.
- På opstartsmødet anvender I ’Skema 1: Forberedelsesskema med MUS-temaer til uddybning’ som I finder bagerst. I SafetyNet hedder skabelonen ’MUS- forberedelsesskema’. Det er en skabelon, som er forberedt til at I udfylder det med jeres undertemaer og/eller spørgsmål.
- Drøftelsen foregår i mindre grupper, således at I komme omkring alle de forskellige funktioner på jeres arbejdsplads. Det er ikke nødvendigt at opnå fuldstændig enighed om undertemaer/spørgsmål, da alle alligevel forbereder sig individuelt og bringer det ind i samtalen som vedkommende finder vigtigst.
- I større personalegrupper kan man under mødet dele medarbejdergruppen op i faggrupper, funktioner eller teams og forberede punkter/spørgsmål i disse grupper. Det betyder at forberedelsesmaterialet fra denne indledende proces, kan se forskelligt ud, men til gengæld vil det være genkendeligt, konkret og anvendeligt for alle.
- Vil man have at kvalificeringen af punkterne skal foregå i en mere metodestyret proces, kan man også fra inspirationskataloget Organisatorisk Læring, gøre brug af metoderne ’Reflekterende teams’ eller ’Fishbowl’ og sætte temaet til drøftelse og her udvikle undertemaer og/eller spørgsmål.
- Under temaet ’Trivsel og samarbejde på arbejdspladsen’ kan der eksempelvis fokuseres på særlige udfordrende vilkår for opgaveløsningen. Der kan også fokuseres på styrkeområder for jeres arbejdspladskultur, som I gerne vil fastholde og gøre mere af. Det er i det hele taget godt, at spørge til både det velfungerende og det udfordrende.
- Temaet ’Tønder Kulturen – Det er sådan vi arbejder og udvikler os!’ rummer leveregler, organisatorisk læring og samskabelse. I kan her vælge et eller flere emner som I mener, kan prioriteres mere i den fælles opgaveløsning i jeres afdeling/institution.
- Hvis I lokalt har udviklet mere konkret materiale, som I arbejder med i hverdagen, så kan I også inddrage det i jeres MUS-materiale til individuel evaluering.
- Temaet kan også understøttes af mere specifikke spørgsmål til dialogen under MUS samtalen. Der ligger to skemaer bagerst i vejledningen, der kan anvendes til forberedelsen af de individuelle samtaler (skema 2 og 3). Skemaerne indeholder de samme spørgsmål, som indgår i den årlige lederevaluering, og man kan således sikre en rød tråd i arbejdet med Tønderkulturen, hvor leder og medarbejdere vurderes efter de samme spørgsmål.
I SafetyNet har vi på forhånd indsat alle spørgsmålene fra skema 2 og 3, så kan I vælge at lade dem alle indgå i spørgeskemaet, vælge nogle ud eller helt slette dem, hvis I har alternative spørgsmål som I selv definerer. Men sørg for at spørgsmålene/skemaerne ligger fremme på bordet til medarbejdernes drøftelser.
Efter opstartsmødet skal I færdiggøre forberedelsesskemaer til de individuelle samtaler. Dvs. I skriver de lokale input ind i forberedelsesskemaet og sender det ud til medarbejderne. Evt. sammen med skemaerne der omhandler Leveregler, Organisatorisk Læring og Samskabelse.
Vores foreløbige erfaringer, fra nogle der har afholdt opstartsmøder, viser, at spørgsmålene der er formuleret under Tønderkulturen, naturligt kan indgå i felterne omkring både faglighed og trivsel i arbejdet. Det er derfor en god idé at gennemgå dem først til inspiration, inden medarbejderne formulerer nye spørgsmål til de øvrige felter, som alligevel er nogenlunde identiske med dem der står der i forvejen. Medarbejderne kan endvidere godt blive for specifikke i deres fokus og glemme de mere enkle og bredt anvendelige spørgsmål i MUS. Her kommer inspiration til nogle enkle og brugbare spørgsmål, der kan fungere for alle faggrupper
- Føler du dig godt klædt på til opgaveløsningen i forhold til både driftsopgaver og udviklingsmål?
- Har du en passende opgavemængde?
- Får du den støtte fra din leder, som du har brug for?
- Trives du fagligt og socialt med dine kolleger?
- Hvordan fungerer du i samarbejdet med andre afdelinger?
- Hvilke planer og ønsker har du for fremtiden?
Medarbejderen forbereder sig ved at notere sine egne vigtigste synspunkter i ’Skema 1: Forberedelsesskema med MUS-temaer til uddybning’, i kolonnen til højre.
Lederen noterer sig ligeledes de vigtige punkter til samtalen i det samme skema, ligeledes i kolonnen til højre. Det er her bl.a. muligt at anerkende særlige bidrag samt sætte fokus på forhold som lederen mener, at medarbejderen skal have mere fokus på at udvikle, til gavn for opgaveløsningen, arbejdspladsens mål, for samspillet eller måske for at sikre medarbejderens trivsel.
I SafetyNet vil spørgsmål/fokuspunkter og et åbent kommentarfelt være sat op i spørgeskemaet, som man besvarer elektronisk. Medarbejderen besvarer deres eget og for lederens vedkommende, besvares skemaet for hver enkelt medarbejder.
- Samtalen er en dialog og en forventningsafstemning, så begge har taleret og en forpligtigelse til at lytte.
- Lederen skal være bevidst om hvordan lederrollen kan påvirke dialogen med medarbejderen. Lederen sidder i en magtposition og det kan let påvirke samtalen. Så lederen skal være ekstra opmærksom på at skabe et trygt og tillidsfuldt miljø, hvor der også kan bringes forhold i spil som lederen har brug for at medarbejderen bliver opmærksom på.
- MUS samtalen skal være en udviklende samtale. Samtalen må dog aldrig få karakter af en korrigerende samtale omkring uacceptabel adfærd hos medarbejderen. En sådan samtale skal altid foregå i forlængelse af den sammenhæng hvor adfærden opstår.
- Lederen skal sørge for at give medarbejderen tid til refleksionen og plads til også at sætte ord på det der kan være vanskeligt, så mindre snak og mere lydhørhed.
- Hvis en medarbejder viser modet til at give lederen en kritisk feedback, så er det vigtigt at lederen forholder sig nysgerrigt og undersøgende til det. Hvad er det egentlig som medarbejderen efterlyser fra dig som leder? Skulle det blive til et spørgsmål om grundlæggende uenighed og forskellige synspunkter, så lad dem blot være tydelige. Medarbejderen har ret til sine synspunkter og lederen har retten til at lede, som denne finder bedst for fællesskabet.
- Lederen skal sikre, at medarbejderen er opmærksom på, at hvis der bringes vanskelige ting op vedr. personalesamspillet, så er lederens muligheder for at kunne håndtere det, afhængig af hvor stor åbenhed der kan være om det efterfølgende. Problemer der ikke kan tages op med de rette vedkommende, kan sjældent løses på en ordentlig måde. Det er lederens opgave at sørge for at det håndteres ordentligt og at det tages op i den rette sammenhæng. Det kan være i MUS-opsamlingen hvis det er af generel relevans for arbejdspladsen. Det kan også være i en mindre gruppe/team-drøftelse efterfølgende.
Under den individuelle MUS skal I sammen udarbejde en handleplan i SafetyNet for de aftaler i indgår. I finder trin-for-trin-vejledningen til oprettelse af en handleplan her. Handleplanen er kun tilgængelig for leder og medarbejder og begge kan tilgå den og opdatere den løbende. Handleplanen kan godt omfatte flere selvstændige delopgaver, men I aftaler og markerer en dato for opfølgning på den samlede handleplan under samtalen. Det sikrer at begge, til den tid, modtager en notifikation på mail, om at der skal planlægges opfølgning på handleplanen.
Vær opmærksomme på at aftalen ikke altid kan komme endeligt på plads i den individuelle MUS-samtale. Lederen kan have brug for at få et samlet overblik over behov og ønsker for kompetenceudvikling i personalegruppen, der skal sikre at afdelingens/områdets mål bedst kan nås. Det betyder, at der først kan indgås endelige aftaler efter det afsluttende fællesmøde. Der kan dog godt være individuelle kompetenceudviklingsbehov, der kan aftales endeligt ved MUS-samtalen og som ikke skal drøftes yderligere i den større sammenhæng.
Skab et overblik
Når de individuelle samtaler er afsluttet skal du som leder danne dig et overblik over og gøre dig overvejelser omkring følgende
- Afdelingens ressourcer – hvor er kompetencerne rigelige ift. opgaveløsningen og hvor mangler der faglighed ift. opgaveløsningen?
- Afdelingens samarbejdsmæssige status – Hvor fungerer det godt ift. løsningen af kerneopgaven og hvor skal der iværksættes en indsats?
- Hvilke faglige udfordringer kan håndteres gennem intern udvikling og oplæring?
- Hvilke faglige kompetencegab skal understøttes med kompetenceudvikling? – og hvem/hvor mange har tilkendegivet motivation for og lyst til den faglige udvikling?
Ud fra dette overblik og overvejelser, kan der allerede nu foregå en ledelsesmæssig prioritering af indsatsområderne. Eller det kan bringes ind i den samlede ledergruppe, hvis man er leder i en større organisation, hvor det er praksis.
Der kan også være behov for at drøfte løsningsmuligheder samt kvalificere beslutninger om indsatser yderligere på opsamlingsmødet, med inddragelse af medarbejderne.
Uanset hvordan man som ledelse ønsker at inddrage medarbejdere i planlægningen af kompetenceudvikling, så vil det under alle omstændigheder være oplagt at orientere Samarbejdsfeltet og inddrage dem i den videre planlægning af MUS- processen. På den måde bliver det også naturligt at samarbejde om opfølgning og evaluering efterfølgende.
Lederen kan vælge at gøre brug af gruppeudviklingssamtalen GRUS efter de individuelle samtaler. Det kan give mening, hvis man også på det indledende møde, har haft en større personalegruppe inddelt i mindre grupper. Man har måske også brudt udviklingsmålene for arbejdspladsen/området ned i mere konkrete delmål i et funktionsområde. Så kan en GRUS være en god ramme for at finde gode løsninger for relevant kompetenceudvikling, men også for evt. håndtering af samarbejdsproblematikker. Og det kan skabe en langt bedre ramme for at den enkelte medarbejder oplever og forstår sin betydning for gruppen. Det vil afhænge af arbejdspladsens størrelse, organisering og tidligere praksis, hvad der giver bedst mening.
Uanset hvad så skal MUS-processen afrundes med en fælles opsamling
Det fælles opsamlingsmøde har til formål at give medarbejderne en fælles status på afdelingens ressourcer, potentialer og udviklingsbehov ift. de definerede opgaver og udviklingsmål. De kan også involveres i at finde løsninger og lave aftaler for kompetenceudvikling. Det vigtigste er, at aftalerne for kompetenceudvikling og eventuelle fælles aktiviteter, står klart for alle ved mødets afslutning. Det sikrer, at alle kan bakke op om de indsatser der sættes i værk, og at der i deres daglige arbejde er et klart formål og en fælles retning.
Som leder har du med udgangspunkt i dit overblik og overvejelser til opgave at tydeliggøre allerede trufne beslutninger om prioriteringer af kompetenceudviklingsindsatsen og øvrige indsatsområder for personalegruppen. Dernæst kan der være punkter til drøftelse, idéudvikling og planlægning i fællesskab.
- Status på temaerne, det overordnede billede ift. muligheder og udfordringer
- Faglighed i opgaveløsningen
- Trivsel og samarbejde i opgaveløsningen
- Tønder Kulturen – Det er sådan vi arbejder og udvikler os! - Til orientering: Beslutninger og prioriteringer af indsatsområder i forhold til udviklingsmål
- Til drøftelse: Udviklingspotentialer der kan sættes i spil og problemområder der skal håndteres.
- Opsamling og handleplan:
- Hvad skal sættes i gang? Hvornår? Hvem gør hvad?
- Hvordan følger I op på aktiviteterne?
Der findes et forslag til en handleplan bagerst i vejledningen, skema 5.
Efter mødet skal der evt. samles op på individuelle aftaler for kompetenceudvikling, som har afventet planlægningen på opsamlingsmødet. Det kan også være aftalt før opsamlingsmødet hvis det har indgået i lederens prioriteringer.
Beslutninger og aftaler sættes i gang og det er meget vigtigt, at der følges op. For uanset hvor seriøs man er i selve processen, så kan en MUS-proces ende med at blive spild af tid og ressourcer, og tab af troværdighed for en leder, hvis ikke der følges op og følges til dørs.
Opfølgning på initiativer, beslutninger og aftaler er en god fælles opgave for Samarbejdsfeltet.
